首页
关于金羚
集团简介
发展历程
企业荣誉
视频中心
企业文化
产品中心
电视机
风扇
空气净化器
电烤箱
制冰机
冰沙机
扫地机器人
新闻资讯
公司资讯
公司公告
联系我们
网上商城
阿里巴巴
EN
×
新闻资讯
点滴记录前行脚步
首页
> 新闻资讯
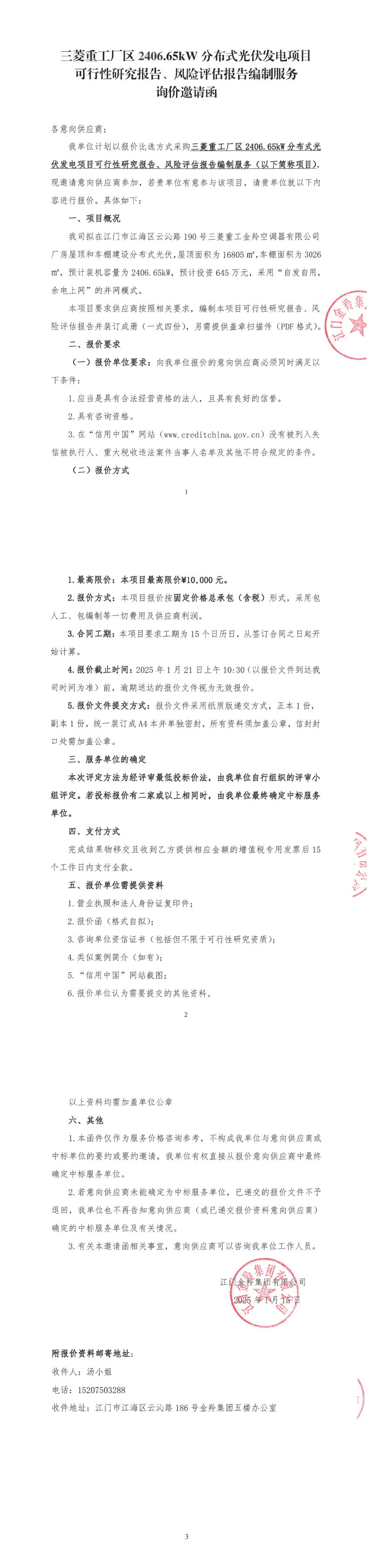
三菱重工厂区2406.65kW分布式光伏发电项目可行性研究报告、风险评估报告编制服务询价邀请函
发布日期:2026-01-15 浏览次数:
上一条:
三菱重工厂区2406.65kW分布式光伏发电项目可行性研究报告、风险评估报告编制服务中标单位公示
下一条:
双水镇龙脊村94.08kW分布式光伏发电项目施工总承包服务中标单位公示
关于金羚
关于金羚
集团简介
发展历程
企业荣誉
视频中心
企业文化
产品中心
产品中心
电视机
风扇
空气净化器
电烤箱
制冰机
冰沙机
扫地机器人
新闻资讯
新闻资讯
公司资讯
公司公告
联系我们
联系我们
网上商城
网上商城
阿里巴巴
TOP
关联企业
江门金羚日用电器有限公司
三菱重工金羚空调器有限公司
金羚电器有限公司
江门市洗衣机厂
江门金羚电机有限公司
版权所有 © 2019 江门金羚集团有限公司
粤ICP备19060194号